专利号:
CN202210758492.5
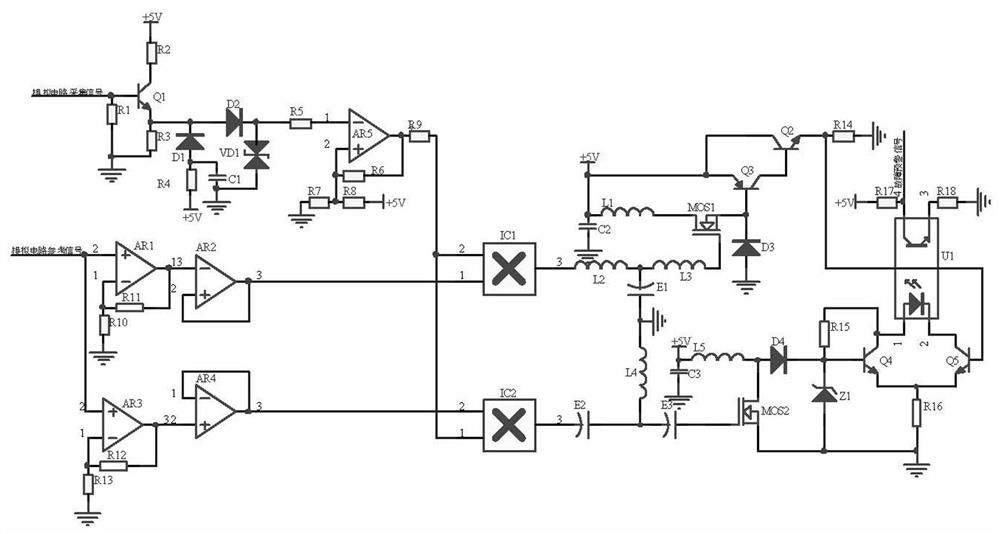
摘要:
本发明模拟电路故障诊断电路,采集信号调理电路接收量化后的模拟电路采集信号,经边沿加速整形、迟滞比较,整形为方波脉冲信号后输出,参考信号移相电路接收存储的模拟电路参考信号,一路经调幅、跟随器跟随后输出,另一路经调幅、反相器倒相后输出,信号调制电路分别采用第二/一乘法器对方波脉冲信号和调幅、跟随器跟随/反相器倒相后信号进行相乘,经高/低通滤波后输出,故障预警电路将接收的低通滤波后信号加到脉冲降压电路,降压电压与+5V计算出差值加到三极管Q5的基极,将接收的高通滤波后信号加到脉冲升压电路,升压电压加到三极管Q4的基极,三极管Q5、Q4输出的差值经光电耦合器转换,此电压作故障预警信号,实现模拟电路的故障诊断。
