专利号:
CN202210758358.5
摘要:
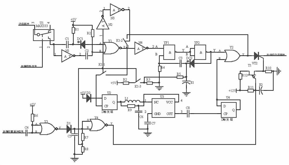
本发明用于模拟电路诊断检测装置,边沿脉冲补偿电路接收预先设置的边沿脉冲,在故障预警信号的触发下,边沿脉冲经倍频、可控延时,加到或门Y2的引脚A,或门Y2的引脚B接入故障所在位置的经调节频率的脉冲,故障位置脉冲调频电路接收脉冲检测电路输出信号,有脉冲信号时,故障所在位置的倍频后脉冲经震荡电路改变故障所在位置的单个倍频后脉冲的频率,或门Y2输出叠加补偿后边沿脉冲,在脉冲检测电路控制下,有脉冲信号时,经延时触发开关K12闭合,叠加补偿后边沿脉冲反馈,实现延时控制循环叠加补偿,无脉冲信号时,经导通的晶闸管VT2进入示波器,能保证足够的采样率,获到信号的全貌,又能局部增加采样频率,满足存储深度,选取感兴趣的信号。
