专利号:CN201710950348.0
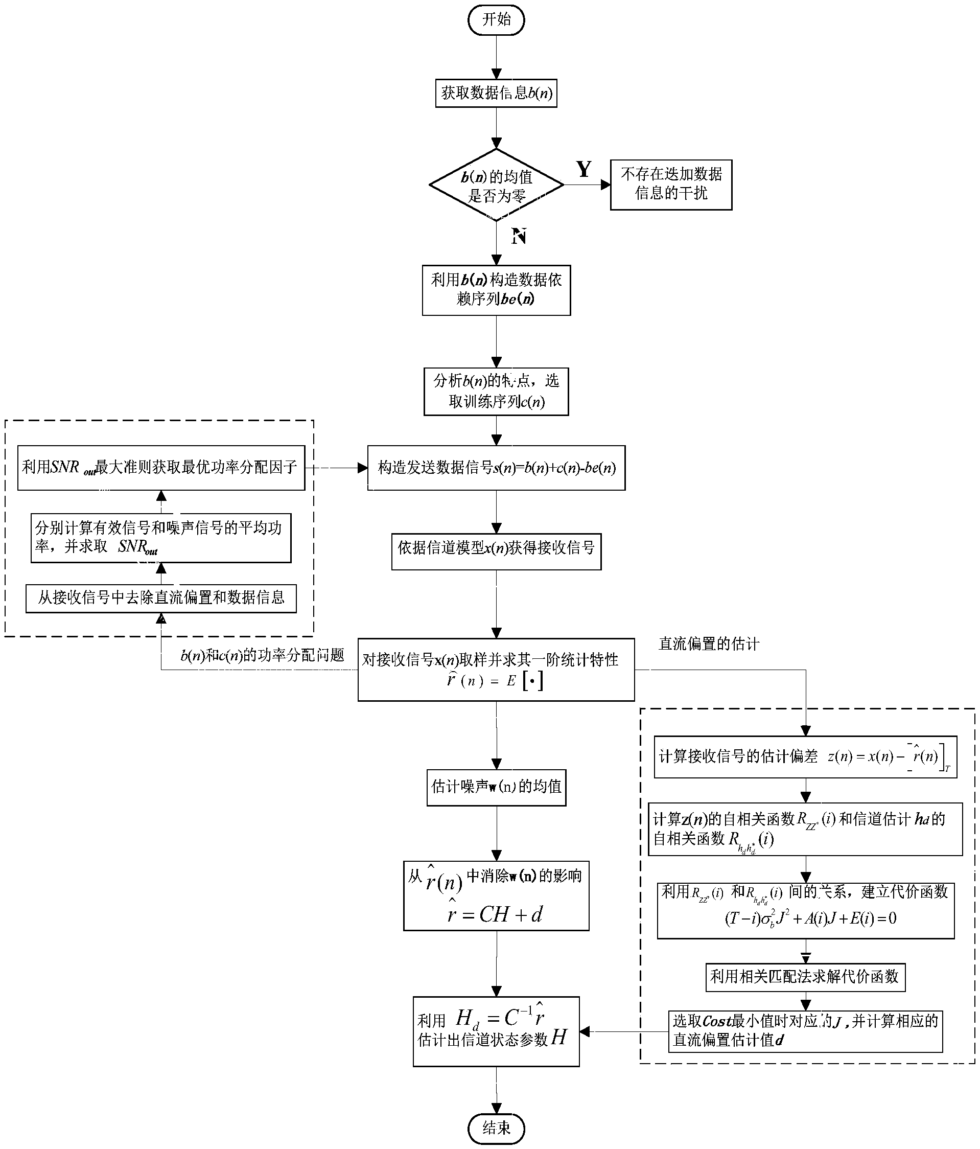
摘要:适合于无线光通信的隐序列方式的信道估计方法,该方法通过将占用极少部分发送功率的周期训练序列代数叠加到数据信息上,从而节省了宝贵的带宽资源。针对该信道估计性能易受到数据信息、直流偏置和功率分配等因素的干扰,首先采用数据依赖法去除数据信息的圆周均值,达到有效消除数据信息的目的,同时采用相关匹配法实现了直流偏置的估计,采用接收端输出信噪比最大准则获得了最优功率分配因子。以上措施有效消除了不同干扰因素对隐序列信道估计性能的影响,进一步提高了信道估计的准确程度,从而证明该方案可以实现系统性能的大幅提升。
