专利号:CN201911192116.9
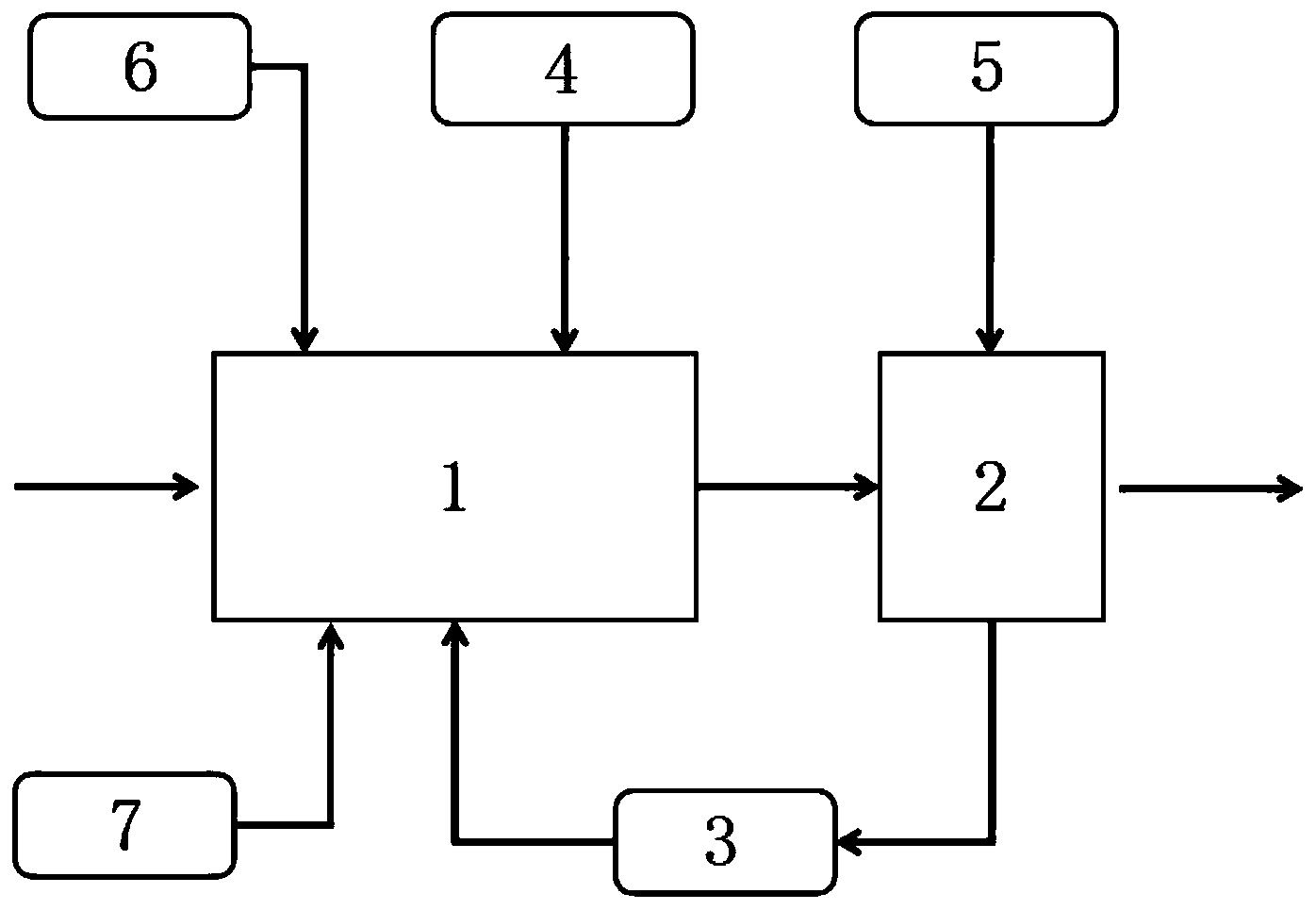
摘要:本发明属于膜生物反应器技术领域。为了解决生物脱氮过程中,由于进水碳源不足以及反硝化不充分而影响着污水中氮的去除率问题,本发明公开了一种膜生物反应装置。该装置包括厌氧池,膜池、回流装置以及第一超声波发生器和第二超声波发生器;厌氧池的出口与膜池的进口通过管道连通,回流装置位于膜池和厌氧池之间将溶液由膜池引回至厌氧池;第一超声波发生器与厌氧池连通并发出第一频率超声波,用于提高厌氧池中微生物活度和酶活性;第二超声波发生器与膜池连通并发出第二频率超声波,用于对微生物进行破壁处理。采用本发明的膜生物反应装置时,通过对微生物的破壁处理,可以将原生质体作为氮源补充至厌氧池中,保证反硝化处理,提高氮去除率。
