专利号:
CN202111352566.7
摘要:
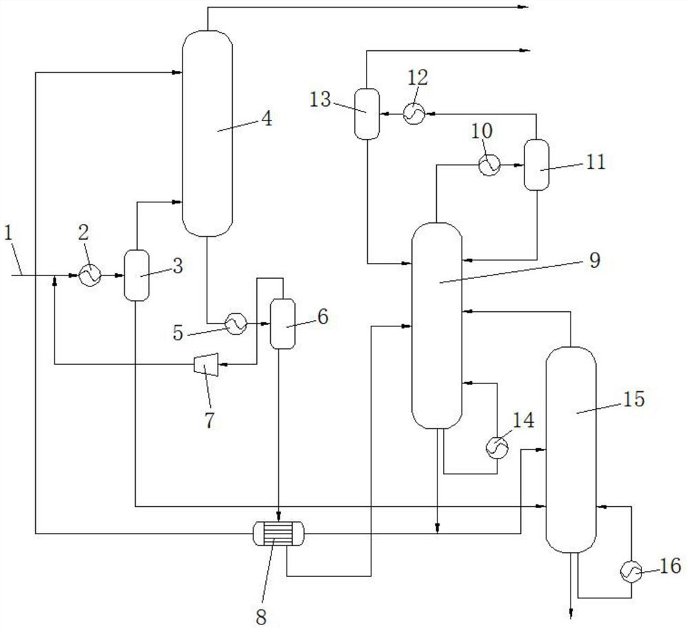
本发明提供了一种短流程的低温甲醇洗系统及其工艺,包括进气口和原料分离器,进气口连通有第一换热器,第一换热器与原料气分离器连通,原料分离器的气相出口与脱硫塔的底部相连,原料气分离器的液相出口与甲醇水分离塔相连脱硫塔塔顶设置有净合成气出口,脱硫塔的塔釜通过第二换热器连通有第一闪蒸器相连,第一闪蒸器底部通过第三换热器连通有H2S解吸塔;H2S解吸塔的塔顶设有回流流路,甲醇水分离塔塔顶气相与H2S解吸塔相连,甲醇水分离塔塔底液相为废水口,本发明省去了吸收塔脱碳段、CO2富甲醇闪蒸塔、CO2解吸塔和H2S富集塔等设备,使得流程结构更加简单,投资费用和净化酸性气体的成本明显减少,降低了过程温室气体的排放,提高了碳利用率。
