专利号:
CN202221842529.4
摘要:
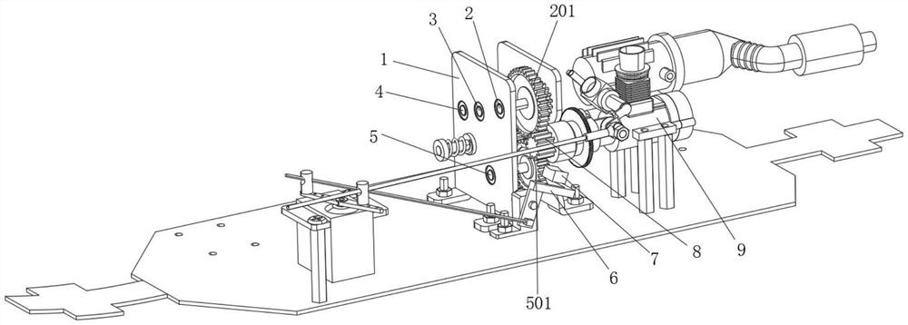
本实用新型属于玩具模型技术领域,尤其为一种具有三挡、减速、制动功能的齿轮箱,包括箱体和离合器本体,所述离合器本体安装在箱体的一侧,所述离合器本体的动力输出端具有驱动齿轮,所述箱体内部依次安装有一号轴、二号轴、三号轴、四号轴和空心轴,所述一号轴上安装有动力输入齿轮和一号小齿轮,所述二号轴上安装有二号小齿轮和一号大齿轮,所述三号轴上安装有三号小齿轮,所述四号轴上安装有二号大齿轮和三号大齿轮;本实用新型的齿轮箱中,通过多组齿轮配合使用可实现三挡调节,通过离合器旁的摩擦片的设置即可进行制动,通过离合器传递到动力输入齿轮,多组齿轮啮合实现减速,提高了齿轮箱的使用效率,便于长期推广使用。
